Celebrating Global Trust: LENVII Printers Win Praise from Morocco!

More Than a Transaction: How LENVII Believes in Empowering Every Customer

More Than a Transaction: How LENVII Believes in...

WangHellen

At LENVII, we recently captured a moment that perfectly reflects our core philosophy. In the image above, our store manager is deeply engaged with four international customers, carefully explaining the...

More Than a Transaction: How LENVII Believes in...

WangHellen

At LENVII, we recently captured a moment that perfectly reflects our core philosophy. In the image above, our store manager is deeply engaged with four international customers, carefully explaining the...

Overwhelming Orders at LENVII: Your Ultimate Retail Solution is Here!

Overwhelming Orders at LENVII: Your Ultimate Re...

WangHellen

The buzz from the Canton Fair has been absolutely incredible! Here at LENVII, we are thrilled and deeply grateful for the massive wave of orders that has come pouring in....

Overwhelming Orders at LENVII: Your Ultimate Re...

WangHellen

The buzz from the Canton Fair has been absolutely incredible! Here at LENVII, we are thrilled and deeply grateful for the massive wave of orders that has come pouring in....

The Canton Fair is coming, and the God of Wealth is coming

The Canton Fair is coming, and the God of Wealt...

WangHellen

As you can see, our LENVII booth was crowded with friends from various countries during the Canton Fair. Our team is fully equipped to receive every customer as quickly as...

The Canton Fair is coming, and the God of Wealt...

WangHellen

As you can see, our LENVII booth was crowded with friends from various countries during the Canton Fair. Our team is fully equipped to receive every customer as quickly as...

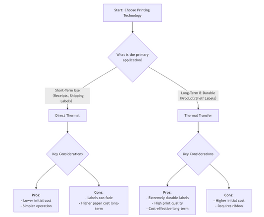
Thermal Transfer Printing vs Thermosensitive: Which Printing Technology is Your Favorite in One Article

Thermal Transfer Printing vs Thermosensitive: W...

WangHellen

Still torn between choosing thermal transfer printing or thermal printing? This article uses the most straightforward language to compare principles, costs, and application scenarios comprehensively, helping you make the wisest...

Thermal Transfer Printing vs Thermosensitive: W...

WangHellen

Still torn between choosing thermal transfer printing or thermal printing? This article uses the most straightforward language to compare principles, costs, and application scenarios comprehensively, helping you make the wisest...

How Small Retail Stores Can Bid Farewell to Handwritten Tags? Three Steps to Standardize Price Tags and Elevate Store Prestige!

How Small Retail Stores Can Bid Farewell to Han...

WangHellen

Handwritten labels appear unprofessional and prone to errors? This guide is tailored for small retail store owners, requiring just three simple steps to achieve standardized price labeling at minimal cost,...

How Small Retail Stores Can Bid Farewell to Han...

WangHellen

Handwritten labels appear unprofessional and prone to errors? This guide is tailored for small retail store owners, requiring just three simple steps to achieve standardized price labeling at minimal cost,...

From Price Skeptic to Brand Advocate: A LENVII Success Story

From Price Skeptic to Brand Advocate: A LENVII ...

WangHellen

https://youtu.be/EUFAGkYFuTA Today we encountered a truly interesting customer at our LENVII store. They had visited us several times before, but each time, after inquiring about the prices, they felt our...

From Price Skeptic to Brand Advocate: A LENVII ...

WangHellen

https://youtu.be/EUFAGkYFuTA Today we encountered a truly interesting customer at our LENVII store. They had visited us several times before, but each time, after inquiring about the prices, they felt our...